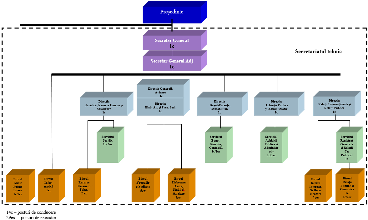
ESC Technical Secretariat
Thus, ESC Plenary Session is composed of 45 members, two appointed by each of 15 social partners (employers, trade unions and the Government) having the same tripartite composition and the Executive Bureau (3 members for each party) and the Sections (formed of 9 members, 3 members from eachof the partner).
Management bodies of the ESC are:
- ESC Plenary Session;
- Executive Bureau;
- President și three Vice-presidents.
ESC Technical Secretariat operates within the structure that is the speciallized administrative work unit. The secretariat is led by the Secretary General.









